【導讀】2018年5月15日,根據國家標準管理程序,工業和信息化部組織修訂的(GB 17761-2018)《電動自行車安全技術規范》強制性國家標準,由國家市場監督管理總局、國家標準化管理委員會批準發布,并于2019年4月15日正式開始實施。
新國標對電動自行車的技術要求作了較大調整:
1. 增加了防篡改要求,防止產品出廠后被違規改裝;
2. 最高時速由20公里提高到25公里;
3. 電機功率從240W提高到400W;
4. 含電池在內的整車質量由40公斤調整為55公斤
5. 強化了騎行能力要求,電動自行車必須具有腳踏騎行功能。

數據來源:SMM工信部
這個標準從速度,重量等方面強調了電動自行車的非機動車屬性,特別是是否具有腳踏騎行能力這一點,把此前比較混淆的電動自行車和電動摩托車完全區分開來,從使用上來說,電動自行車和電動摩托車將適用比電動自行車更嚴格的交通法規,比如電動摩托車必須上機動車牌照,駕駛人員要求持有駕駛證,只能在機動車道行駛等,這將大大有助于改善交通秩序,減少交通事故,從這個角度來看,電動自行車新國標為電動自行車市場的長遠健康發展奠定了規范。
電動自行車新國標中限定了整車的最大重量不超過55公斤,雖然沒有明確規定禁止使用鉛酸電池,但實際上限定了鉛酸電池只能應用在續航里程較短的電動自行車,客觀上鼓勵大家采用鋰電池。鉛酸電池對環境的危害已經是共識,去年就有人大代表提議禁止鉛酸電池的使用。目前中國每年生產3200多萬輛電動自行車,但由于鋰電池的購買成本比較高,目前的滲透率還不到12%,新國標的發布必將加快鋰電池在電動自行車上的應用。實際上,由于鋰電池的使用壽命是鉛酸電池的2~3倍以上,鋰電池的平均使用成本已經與鉛酸電池相當,隨著鋰電池產能的釋放,其成本在未來三年還有30~40%的下降空間,因此可以預計,5年內鋰電池將會占據電動自行車的大部分市場。
相比于鉛酸電池,鋰電池在過電壓,欠電壓,過電流,過溫等條件下易受到損壞,因此必須為鋰電池配以相應的充電管理電路與監控保護(BMS)電路,才能安全使用。鋰電池在電動自行車、電動摩托車上的大量使用,必將帶動鋰電池BMS系統的需求高速增長。電動自行車新國標中規定蓄電池標稱電壓≤48V,最大輸出電壓≤60V,這就規定了電動自行車最高的電芯串聯數量:48/3.0=16 (磷酸鐵鋰電池電芯的標稱電壓通常為3.0V或3.2V),如果采用三元或錳系鋰電池的話,最高電芯串聯數為48/3.7=13,市場上常用的電芯串聯數為7、10、13、15、16,純硬件的鋰電池保護方案具有成本低、使用靈活的優點,目前是電動自行車BMS系統的主流方案。
由于不具有腳踏騎行能力,按照電動自行車新國標的規定,此前比較流行的電動踏板車將會被歸入到電動摩托車的范疇。因此,未來電動摩托車的市場比例將會顯著提高。從電池管理系統的發展來說,結合2018年9月發布,2019年4月1日開始實施的電動摩托車和電動輕便摩托車用鋰離子電池國家推薦標準(GB/T 36672-2018,暫未強制執行)規定電動摩托車應具有對單體電芯的電壓、溫度,蓄電池總電壓、電流、充放電次數、最大充電電流數據采集并有限度保存,這就要求電動摩托車的BMS系統具有采集電壓、電流、溫度的能力,純硬件保護方案不能滿足這個要求,因此,具有模擬前端與保護功能的電池監控方案將會得到更廣泛的應用。電動摩托車和電動輕便摩托車用鋰離子電池國家推薦標準要求電池管理系統與整車控制器、電機控制器、充電機的通訊要采用CAN通訊協議,因此,電動摩托車將來會更多的采用CAN 驅動器與隔離器,相應的也就需要為此配備相應的隔離電源。而電動自行車新國標并沒有這些要求,因此電動摩托車將采用比電動自行車更復雜的BMS系統。目前,大多數電動踏板車與電動摩托車采用的還是鉛酸電池,雖然GB/T 36672-2018并沒有在重量等方面限制鉛酸電池的使用,但是目前的鉛酸電池管理系統通常不具備采集電壓、電流、溫度與通訊的能力,在符合國標要求方面,鋰電池仍然具有優勢。GB/T 36672-2018 還對電動摩托車蓄電池的額定電壓做了推薦,48V/60V/72V/84V/96V/144V, 目前市場上主流的是48V/60V/72V,因此常用的電芯串聯數為13、16、17、20、24串。
總結一下,電動自行車與摩托車新國標的執行對市場的影響主要體現在:
1. 鋰電池將會取代鉛酸電池成為電動自行車與摩托車蓄電池的主流
2. 電動踏板車將會歸入電動摩托車的范疇,從而增加電動摩托車的市場總量
3. 由于電動摩托車新標準的要求(暫未強制執行),具有單體電芯電壓、溫度等信息采樣能力的鋰電池管理方案將是主流
4. 由于電動摩托車新標準的要求(暫未強制執行),CAN總線將會得到廣泛應用,相應的隔離與低靜態功耗的高壓DC-DC也將得到廣泛應用
如下是電動自行車與摩托車電池包BMS系統的典型系統框圖,除灰色標注的電池,溫度、電流檢測電阻,保險絲外 (標黃色的芯片是可選功能),TI可以為電動自行車與摩托車提供完整的解決方案,并得到廣大品牌客戶的認可。

從上圖可以看出, 從功能上可以把BMS系統分為以下部分:
1. 電池信息采集,計量與保護電路
2. 電源管理電路
3. CAN總線隔離驅動電路 (電動摩托車用)
4. MCU (本文暫不細述)
下面為大家詳細介紹TI重點推薦的相關芯片。
電池信息采集,計量與保護電路
此電路包含電池電壓采樣用的模擬前端及保護芯片BQ76930或BQ76940, 電池電量計量芯片BQ78350或BQ34Z100, 二級保護芯片BQ7718,高壓側MOS驅動芯片BQ76200。
1. 模擬前端及保護:BQ76930, BQ76940
BQ76930支持6~10節電芯級聯的應用,BQ76940支持9~15節電芯級聯的應用, 它們能夠精確采集每一級電芯的電壓,電池包的電流以及電芯或MOS的溫度,在過壓、欠壓、過溫、過電流與短路故障情況下控制充放電MOS對電池進行保護,并通過中斷信號通知控制器。電壓,電流,溫度保護的閾值由控制器在系統上電時通過I2C進行設置后,BQ76930與BQ76940可以提供完備的硬件保護功能。BQ76930與BQ76940集成了5mA的內部均衡電路,如果需要較大的均衡電流,可以采用外部均衡電路提供大于50mA的均衡電流,客戶可以通過軟件設計自己的均衡控制策略(相鄰的兩個電芯不能同時做均衡)。BQ76930與BQ76940集成了14位高精度的電壓、溫度采樣ADC以及獨立的16位高精度電流采樣ADC, 可以通過I2C將這些數據傳送給MCU或配套的電量計芯片BQ78350,從而得到高精度的電池電量信息。MCU也可以通過設置BQ78350的參數為系統提供軟件保護功能 。
BQ76930與BQ76940還可以通過級聯的方式支持更多電芯級聯的應用,可參考下圖:

部分電動摩托車采用16或17串電池,也可以通過外部電路采用低靜態電流的運放TLV2401/LM2904對BQ76940的通道數進行擴展來實現。

2. 電池電量計量:BQ78350, BQ34Z100,BQ34110
客戶在使用電動自行車與摩托車時,常常會需要了解電池電量的狀態,以便于合理規劃行程,防止在行駛過程中突然遇到電池斷電的情況,一個高精度的電量計可以有效提高用戶體驗。
BQ78350通過I2C總線與Q76930或BQ76940通訊,以獲得每一級電芯的電壓,電芯的溫度以及電池包的電流, 并采用CEDV算法精確計算電池包的電量狀態以及健康狀況。在BQ76930與BQ76940的硬件保護的基礎上,BQ78350可以進一步提供軟件保護與二級保護功能,更加便利的均衡控制。此外, BQ78350還具有黑匣子、SHA-1加密與LED指示功能。BQ78350還提供SMBus接口以便于與外部系統通訊。
BQ34Z100支持1~16節電芯級聯的應用,與BQ78350不同,BQ34Z100不檢測每一級電芯的電壓,而是利用分壓電阻檢測整個電池包的平均電壓,并采用TI專利的阻抗跟蹤算法精確計算電池包的電量狀態以及健康狀況,此外, BQ34Z100還提供 SHA-1加密與LED指示功能。BQ34Z100應用相對簡單,可與各種模擬前端或硬件保護方案配合使用。
對于磷酸鐵鋰電池,由于電芯的放電曲線比較平緩,電壓采集的精度對阻抗跟蹤算法的計量精度的影響比較大。BQ34110與BQ34Z100類似,但是采用CEDV算法,適用于磷酸鐵鋰電池的應用場合。
3. 二級保護: BQ7718
為了確保鋰電池的安全,通常在基本的過壓、過流等保護電路之外,電池管理系統還要求采用獨立的二級保護電路,在一級保護電路失效的時候,熔斷保險絲,避免鋰電池在過壓等惡劣條件下造成安全事故。其中,最重要也最常見的是二級過電壓保護。
BQ7718支持2~5節電芯串聯,但是也可以采用如下方法級聯,支持高達20節電芯級聯的應用。BQ7718電壓精度高達10mV, 功耗小于1uA, 可靠性高,得到了廣大客戶的認可。

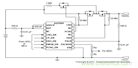
4. 高壓側MOS開關管驅動:BQ76200
如前面的框圖所示,電池保護系統通過對充電與放電開關的控制實現對鋰電池的保護,通常充電與放電開關(通常采用MOS)被放置在電池包的負極(地線) ,這種方式在布線和散熱方面具有優勢。但是對于具有電量計與電池狀態監控功能的應用來說,當充電或放電開關管關斷時,由于地線連接被斷開,外部系統無法與電池內部的管理系統直接通訊,因此必須采用隔離電路才能讀取故障信息等。如果如下圖所示,將充電與放電開關放在電池包的正極,則不需要隔離電路,外部系統就可以與電池內部的管理系統通訊,這就需要為充電與放電開關MOS (通常是N-MOS,阻抗低,成本低)提供一個驅動電路,BQ76200就是一個簡潔可靠的選擇。

BQ76200最高耐壓100V,可以應用于3~15S的鋰離子電池包或3~17串的磷酸鐵鋰電池包。BQ76200還集成了P-MOS驅動功能,可以很方便地實現對電池包的預充或預放功能。
5. 電源管理電路
a. 高壓降壓電路LM5164/LM5165
電池管理系統除了模擬前端或二級保護芯片外,通常還有電池計量,MCU與隔離通訊電路, 這些器件通常需要2.5~5V的供電電壓,因此需要采用降壓電路將電池電壓轉換為2.5~5V的低電壓電源為他們供電。由于電池包在儲存,運輸的過程中,常常很長時間得不到充電,但是鋰電池管理電路會持續消耗電能,這樣就有可能造成鋰電池過度放電,甚至損壞,但是,由于安全的原因,鋰電池管理電路是不能關閉的。在需要長期儲存的條件下,為了降低系統的功耗, 通常會將鋰電池管理系統的MCU設置在休眠狀態,同時需要把電源系統的靜態電流降到0.1mA以下,甚至更低。開關模式的高壓電源的靜態電流通常較高, 因此客戶通常會采用LDO(比如TPS7A4001)的方式為MCU供電,但是由于LDO的效率很低 (~10~15%),這又會導致發熱等問題。TI近期推出的高壓同步降壓電源方案LM5164/LM5165 靜態電流低至10uA,同時提供>80%/90%高效率。LM5165耐壓65V, 最大輸出電流150mA,可用于給MCU與電量計芯片以及通訊接口供電;LM5154耐壓100V,最大輸出電流1A,還可以為外置的USB接口提供電源,便于為手機等提供應急電源。
b. 隔離電源SN6501
CAN,RS485等總線的隔離都離不開隔離電源, TI推出的SN6501是一個單芯片隔離電源方案,采用推挽式架構驅動隔離變壓器,可為3.3V/5V總線提供150~350mA的電流。相比傳統的隔離電源,SN6501不需要啟動電路與電壓反饋電路,架構非常簡單,頻率可高達360~410KHz,因此可采用小體積的變壓器,外部電路很少,整體體積與成本大大降低。SN6501內部集成了死區保護功能, 50~100mA 負載條件下,效率可高達85%左右。

c. FLY-BUCK 隔離電源LM5018/LM5019
相比于LM5164/LM5165+SN6501的電源架構,FLY-BUCK架構的隔離電源只需要一顆電源芯片,具有成本較低的優點,但在靜態功耗,輸出電壓的精度,電源間的相互干擾方面較差。LM5018/LM5019都是支持FLY-BUCK架構的100V耐壓電源方案。其工作原理如下所示:

d. 帶看門狗功能的定時器TPL5010
因為要監控系統的安全,BMS系統的MCU工作時是不能關機的,但是MCU的工作電流通常都比較大 (>1mA),因此為了降低電池閑置狀態時的靜態功耗,必須讓MCU進入待機模式,但是也要能定期喚醒,以便監測電池的狀態,這就需要用到定時器了。
TPL5010可以提供100ms~7200s時間間隔的定時器,通過外部電阻可以靈活設置,精度為1%,靜態功耗只有35nA。此外,TPL5010還集成了看門狗的功能,以避免MCU 程序跑飛時造成嚴重安全后果,EN50271等標準對此已有要求。

6. 隔離通訊
根據新國標的要求,電動摩托車需要配備CAN總線接口。CAN總線是使用差分電壓信號的半雙工異步串行通訊協議,具有優先級管理,仲裁等復雜的機制以保障通訊的可靠性,而 MCU的通訊通常采用高低電平邏輯的方式傳輸數據,因此,電動摩托車電池需要采用CAN總線收發器, 比如TCAN1042。大多數的電動車電池將充放電MOS放在低壓側,當電池進入保護狀態后,充放電MOS會斷開,這就導致電池保護板的地電壓與外部設備的地電平間可能會產生較大的電勢差,從而造成損壞。而且對于帶有通訊接口的電池,由于電池內部存在高電壓,存在觸電或損壞外部設備的可能。因此,通訊接口應具有隔離功能,TI 也有集成了收發器與隔離功能的CAN總線收發器ISO1042、ISO1050等。另外,如前所述,對于大于15S的電池,可以采用2個BQ76930級聯的架構,上端的BQ76930需要通過一個I2C 隔離器與MCU進行通訊,比如ISO1540/ISO1541。TI的隔離器件采用容性隔離技術,具有整體方案體積小,速度快,功耗低,抗干擾能力強,能耐受高溫環境,壽命長的優點。
a. TCAN1042
TCAN1042系列滿足ISO1188-2標準,支持2Mbps通訊速率,最高可以支持5Mbps通訊速率。CAN總線支持5V邏輯電平,差分輸入電壓最高耐受+/-58V或+/-70V, 共模耐壓范圍+/-30V,TCAN1042支持3.3V/5V邏輯電平與MCU通訊,環路延時低于110ns。TCAN1042可設置為standby模式,最低功耗可低至0.5~5uA, 并且可以通過CAN總線通訊喚醒。

如果采用3.3V的CAN總線邏輯電平,TCAN334可實現與TCAN1042類似的功能,但是CAN總線耐壓值會降低到+/-14V.
b. ISO7721
CAN總線通常都要求隔離,可以采用ISO7721與TCAN1042配合的方式來實現。ISO7721支持2.5V/3.3V/5V邏輯電平通訊,隔離等級>3000V或5000V (兩種不同封裝),通過了UL, VDE, TUV, CSA, CQC認證。ISO7721支持最高100Mbps通訊速率,環路延遲11ns.

c. ISO1042
為了減少方案的體積并簡化設計,通常將CAN總線收發器與隔離功能集成在一起,比如ISO1042。
ISO1042滿足ISO1188-2標準,通過了UL, VDE, TUV, CSA, CQC認證,支持2Mbps通訊速率,最高可以支持5Mbps通訊速率。CAN總線支持5V邏輯電平,差分輸入電壓最高耐受 +/-70V, 共模耐壓范圍+/-30V,隔離等級5000V 。ISO1042支持1.8V/2.5V/3.3V/5V邏輯電平與MCU通訊,環路延時低于160ns。ISO1042集成了總線短路等保護功能以保障芯片的安全。

d. ISO1541
如前所述,對于>15串電芯級聯的應用,可以采用2顆BQ76930或BQ76940級聯的架構,MCU或BQ8350需要讀取上端電芯的電壓等數據,但上端的BQ76930/BQ76940的地線電平與MCU不一致,因此需要通過隔離的I2C接口與MCU通訊, ISO1541是一個不錯的選擇。
ISO1541滿足UL1577標準,通過了UL, CSA, CQC,VDE認證,支持1Mbps雙向通訊速率。CAN總線支持5V邏輯電平,差分輸入電壓最高耐受 +/-70V, 共模耐壓范圍+/-30V,隔離等級2500V 。ISO1541支持3.3V/5V邏輯電平。

除了上述常用的芯片外,TI 還提供很多相關的產品以滿足各種不同應用的需求。
推薦閱讀:




