- 引擎控制模塊的信號接口
- IGBT在汽車點火系統中的應用
- 大電流下的飽和壓降低
- 易于構建出能處理高壓線圈(400~600V)的電路;
- 簡化的MOS驅動能力
- 在線圈異常工作時能承受高能耗
要產生火花,你所需的器件包括電源、電池、變壓器(即點火線圈),以及用于控制變壓器初級電流的開關。電子學教科書告訴我們V=Ldi/dt。因此,如果線圈初級繞組中的電流發生瞬間變化(即di/dt值很大),初級繞組上將產生高壓。如果該點火線圈的匝比為N,就能按該繞線匝數比放大原邊電壓。結果是次級上將產生10kV到20kV的電壓,橫跨火花塞間隙。一旦該電壓超過間隙周圍空氣的介電常數,將擊穿間隙而形成火花。該火花會點燃燃油與空氣的混合物,從而產生引擎工作所需的能量(圖1)。

除柴油機外,所有的內燃機中都有一個基本電路(汽車點火系統)。用于點火線圈充電的開關元件已經歷了很大演變:從單個機械開關、分電器中的多個斷電器觸點,到安裝在分電器中或單獨電子控制模塊中的高壓達林頓雙極晶體管,再到直接安裝在火花塞上點火線圈中的絕緣柵雙極性晶體管(IGBT),最后是直接安裝在火花塞上點火線圈中的智能IGBT。
很多年前,IGBT就已成為點火應用中的開關。圖2所示為IGBT的剖面圖。較之于其它技術,IGBT有如下一些重要優點:
1.大電流下的飽和壓降低;
2.易于構建出能處理高壓線圈(400~600V)的電路;
3.簡化的MOS驅動能力;
4.在線圈異常工作時能承受高能耗(SCIS額定范圍內)。
圖2所示的點火IGBT示意圖包括了幾個額外的重要元素。集電極到柵極的雪崩二極管堆建立起“導通”電壓,當集電極被來自線圈的反激或尖峰脈沖強迫提升到該電壓時,IGBT將導通,此時IGBT會消耗其處于活動區時在線圈中積蓄的剩余能量(而不是將其用于產生火花)。采用這種雪崩“箝位”電路后,IGBT可限制箝位電壓,使其遠遠低于N型外延摻雜/P形基(Nepi/Pbase)半導體的擊穿電壓,以確保其安全運行。這樣就能顯著提高點火IGBT對自箝位電感開關(SCIS)能量的承受能力。而這承受能力是一個額定指標,即點火線圈中的能量每次被釋放為火花時IGBT所吸收的能量。通過限制初級線圈上的電壓,點火線圈本身也得到過壓保護。
最新一代點火IGBT已能大大減小IGBT中的裸片面積,且仍保持出色的SCIS能力。這一進步正在催生多裸片智能IGBT產品。這類智能產品將高性能BCDIC技術與高性能功率分立元件IGBT相結合。智能IGBT線圈驅動電路的需求動因在于:功率開關的發展方向由外置的引擎控制模塊變為直接位于引擎中火花塞上的點火線圈內的構件。當點火線圈位于火花塞上,這種結構稱為“火花塞上線圈(coilonplug)”;當線圈驅動電路包括在線圈中,這種結構則稱為“線圈上開關(switchoncoil)”。
“線圈上開關”的結構在系統性能、可靠性和成本方面具有顯著的優勢。其部分優點如下:
1.無需高壓火花塞線;
2.引擎控制模塊中不會產生熱;
3.節省引擎控制模塊中的空間;
4.可監視實際的火花產生情況,從而改善引擎控制。
最后一項性能優勢激發了對智能IGBT的需求。因此,汽車點火開關功能正在演化為智能器件,能夠監視火花情況、采取限流措施保護線圈,還能向引擎控制系統傳遞引擎的點火狀態。

圖2:IGBT剖面圖
[page]
“線圈上開關”應用中的理想智能IGBT功能
1.引擎控制模塊的信號接口
由引擎控制模塊驅動“線圈上開關”智能IGBT存在許多問題。引擎蓋下的電氣環境噪聲干擾很大。引擎控制模塊的信號接口不但需要應對這些噪聲,而且還得解決引擎控制模塊和線圈位置間數米長的連線的潛在問題。電氣噪聲可能來自EMI輻射信號噪聲,也可能是鄰近線路中大電流所導致的磁感應噪聲。
除上述噪聲問題外,引擎控制模塊的實際接地參考點與線圈或引擎所處的接地點存在數伏的壓差。因此,引擎控制模塊和智能點火線圈驅動電路間的定義接口必須能夠應對這些問題。
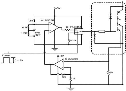
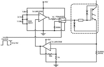
2.保護點火線圈
圖3中的輸入信號命令IGBT開始向點火線圈充電。在正常情況下,線圈在停止充電并釋放火花時,電流將達到7~10A。然而在引擎處于低轉速,尤其是急減速或引擎控制時間內發生錯誤時,如果輸入未切斷,IGBT便會使線圈充電電流超過額定值,從而可能造成線圈繞組損壞。

圖3:典型的點火波形
智能IGBT已采用好幾種電路設計,以防止點火線圈在這種情況下損壞。
第一種是限流電路,即用檢測電阻直接測量IGBT集電極電流,或用電流傳感IGBT來測量。圖4給出了這兩種電路。



圖4:限流電路





