中心議題:
- 5S2P AR111 LED燈驅動器參考設計
本文介紹了一個用于2并5串(5S2P)組合的AR111 LED燈的驅動器參考設計。MAX16819工作在buck-boost模式,電路工作電壓為12VAC,能夠為每串LED提供平均500mA驅動電流。
概述
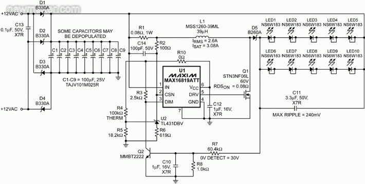
本參考設計以MAX16819為主控制器,為5S2P AR111 LED燈提供buck-boost驅動方案。圖1為電路原理圖,圖2給出了設計布局圖。
如下為電氣輸入要求、輸出特性:
VIN:12VAC ±10%
PWM輸入:不適用
VLED配置:5S2P,每只LED電壓為3VDC至3.8VDC (每串19VDC,最大值),每串電流500mA
以下詳細討論了該參考設計,分析其主電路模塊和設計規范。

圖1. LED驅動器原理圖

圖2. LED驅動器布局
設計分析
AR111 LED燈參考設計可驅動總共10只LED—2串并聯、每串5只LED。輸入電壓為12VAC、容差±10%。肖特基二極管D1至D4構成全波整流電路,電容C1至C8用于電壓濾波。根據對LED閃爍的要求,可以去掉一些濾波電容以降低成本。這些電容中包含一個鉭電容,具有較好的溫度特性。
因為LED按照5S2P排列,不可能達到完全匹配的電流。假設LED燈具有良好的匹配度,使電流差異降至最小。控制每串LED的數量及混合架構的燈管數量,有助于減輕電流匹配度的影響。
MAX16819設計用作buck調節器,也可以設置成buck-boost模式。但是,這種配置下會犧牲一定的電流精度。
[page]
電感選擇
按照下式計算LED電流:
其中,IL是電感電流。上式表明LED電流等于輸入、輸出電壓修正后的電感電流。VIN的波動(120Hz紋波)將導致LED電流隨之波動。
利用下式計算電感電流:
本設計中,平均LED電流為1A,平均VIN為13V,平均VLED為19V。因此,所要求的電感電流為:
可利用80mΩ檢流電阻調整電感電流。輸入電壓較低(假設10V左右)時,LED電流跌落到大約850mA;輸入電壓達到16V時,LED電流可以達到1.12A左右。
電感L1工作在250kHz開關頻率,平均電流為2.46A,峰值電流為2.83A。可選擇Coilcraft®的電感MSS1260-393ML,電感值為39µH,額定連續電流為2.6A (40°C溫升),飽和電流為3.08A (電感值下降10%)。
過壓保護
負載開路時,R7、R8和Q2可提供過壓(OV)保護。如果沒有過壓保護電路,處于開路狀態的LED將導致輸出電壓失控,損壞器件。過壓保護門限約為30V。
R2、R4、R5、R6和U2提供折返式熱管理。R4為100kΩ負溫度系數熱敏電阻(常數B = 4250)。當溫度達到50攝氏度時,電阻R4的阻值降低,使U2控制引腳的電壓提高,導致部分電流流過R6和R2。這些電流可降低輸入檢流電阻R1的電壓,從而降低電感和LED的電流。隨著溫度的升高,R2電壓進一步增大,使LED電流進一步降低。最后,隨著LED電流的降低,使溫度恢復到正常范圍,達到系統平衡。折返式熱管理架構允許LED燈用于空氣流通條件有限的場合,無需考慮過熱問題。熱管理可能使燈管亮度受到輕微影響,但仍可保持能夠接受的照明亮度。
Q1 (STN3NF06L)為60V、0.07Ω、邏輯電平控制的MOSFET,采用SOT223封裝。這款MOSFET具有很小的柵極總電荷(Qg = 9nC,最大值),能夠使開關損耗保持在最小。器件損耗近似為:400mW (傳導損耗)和500mW (開關損耗),共計900mW。封裝熱阻為38°C/W,將導致管芯溫度比PCB溫度高出34°C。還需考慮可能的誤差因素,以保留更多裕量。
PCB布局
PCB設計中,所有器件都放置在電路板頂層,底層保留用作地。實際應用中,電路安裝在鋁結構上,能夠提供較好的接地和散熱性能。頂層設計采用較大的覆銅面積,以改善與鋁結構之間的導熱能力。


