【導讀】本設計實例主要討論了:軟開關的導通/斷開操作;睡眠模式下漏電流為零;兩級調光;電池低電量保護;基于CMOS4017約翰遜計數器的簡單控制器。本設計可應用于LED燈、閱讀燈、露營燈及通用照明。
本設計實例主要討論了:
- 軟開關的導通/斷開操作
- 睡眠模式下的漏電流為零
- 兩級調光
- 電池低電量保護
- 基于CMOS4017約翰遜計數器的簡單控制器
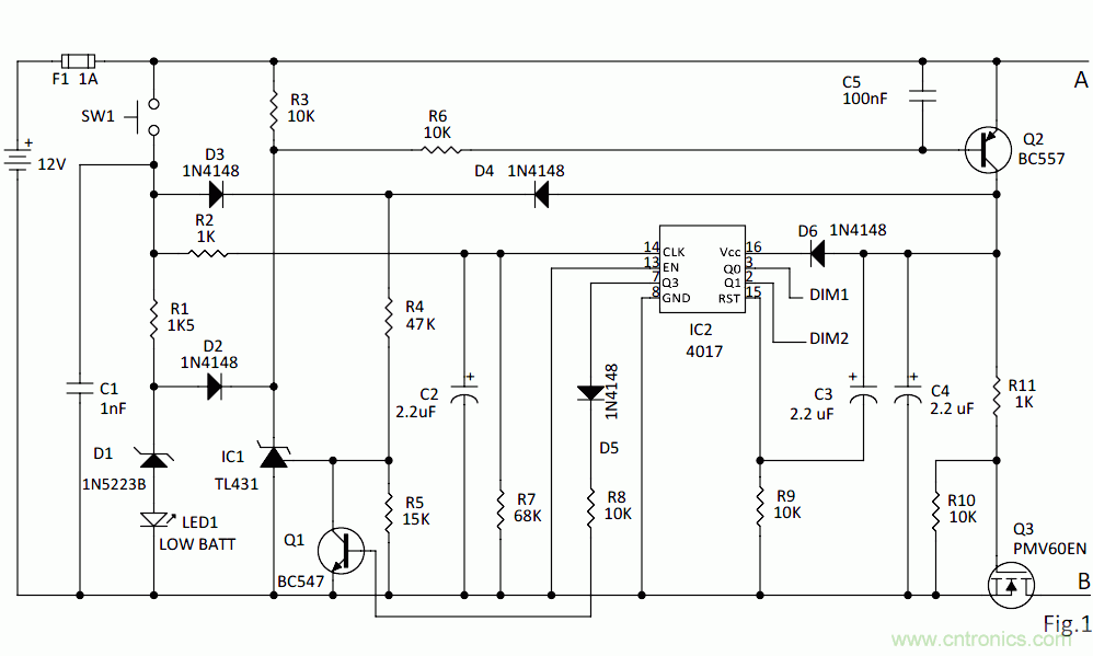
為了方便理解,電路被分成兩部分:邏輯控制(圖1)和LED驅動(圖2)。

圖1:LED控制器。
電路由瞬動式按鍵開關控制。在SW1按下之前,整個電路處于睡眠模式,消耗電流為零。閉合SW1后,借助IC1——TL431可編程齊納穩壓管,Q2進入導通狀態,繼而給IC2和MOSFET Q3加電。
此時引腳3的Q0輸出將LED亮度設為25%,這是由R14確定的(圖2)。每按一下開關都會給IC2.14饋送一個時鐘脈沖,并使計數器加1。第二次按下開關將使Q1變高,并由R15將第二次調光水平設為50%的亮度。R14和R15將電流注入IC3的反饋節點,以實現不同的亮度。第三次按下開關將IC2的非連接輸出端Q2置高(讓Q1和Q2處于低電平),繼而將LED設為100%的亮度。第四次按下開關將Q3置高,拉低IC1的偏壓,使整個電路進入睡眠模式。
當電池電壓下降到大約11.2V時,IC1停止工作,這是由R4、R5、Q2的VCE壓降以及D4的正向壓降決定的(正常工作時,在D2的幫助下,TL431會使電池低電量指示燈LED1處于熄滅狀態)。為了防止電池在低電量的情況下繼續工作,LED1會閃爍一小會兒,然后熄滅,但只要SW1被按下,LED1就會繼續點亮。

圖2:可控制的LED升壓轉換器。
本實例中用了一個典型的MC34063直流-直流轉換器作為LED驅動器,這是一種既合算又比較容易實現的解決方案。電感L1可以自制,也可以采用Würth器件(744743221)。負載開路保護由D10實現。必要時,可以調整R14和R15來獲得所需的亮度等級。
本設計實例可以應用于LED燈、閱讀燈、露營燈和通用照明燈。電池可以用太陽能、交流電、汽車適配器或任何其它合適的能源充電。
本文轉載自《電子技術設計》。
推薦閱讀: