中心議題:
- 基于單片機的電源模塊設計
解決方案:
- 基于LNK500的2.5W恒壓/恒流式充電器模塊設計
- 帶以太網接口的15WDC/DC電源變換器模塊設計
0 引言
特種集成開關電源主要包括以下5種類型:
1)復合型開關電源;
2)恒壓/恒流(CV/CC)型開關電源;
3)截流輸出型開關電源;
4)恒功率輸出型開關電源;
5)其他專用開關電源,例如高速調制解調器(HighSpeedModem)電源、DVD電源等。
特種單片開關電源有兩種設計方案:第一種是采用通用單片開關電源集成電路(例如TOPSwitch-Ⅱ、TOPSwitch-FX、 TOPSwitch-GX等系列),再配上電壓控制環、電流控制環等外圍電路設計而成的,其特點是輸出功率較大,但外圍電路復雜;第二種是采用最近問世的 LinkSwitch系列高效率恒壓/恒流式三端單片開關電源芯片,或選用LinkSwitch-TN系列、DPA-Switch系列單片開關電源專用 IC,這樣可大大簡化電路,降低成本,適合構成中、小功率的特種開關電源。
1 2.5W恒壓/恒流式充電器模塊
下面介紹一種由LNK500構成的2.5W恒壓/恒流式充電器模塊。它適用于手機電池充電器、個人數字助理(PDA,即Personal Digital Assistant)、便攜式音頻設備、電動剃須刀、家用電器的內置電源(如彩電的備用電源、偏置電源)等領域。
1.1 性能特點和技術指標
1)采用高效率恒壓/恒流式單片開關電源LNK500,交流輸入電壓范圍是85~265V,當交流輸入電壓為265V時,漏電流<5μA,額定輸出電壓為5.5V,最大輸出電流為0.45A,輸出功率為2.5W。
2)低功耗,高效率,空載功耗<0.3W,電源效率的典型值η≈68%。
3)在峰值功率點,允許輸出電壓有±10%的誤差,當初級電感量Lp的誤差為±10%時,輸出電流有±25%的誤差。
4)電路簡單,價格低廉,該電源僅需23個元器件,不需要次級反饋電路,用初級電路即可實現恒流/恒壓輸出,允許采用低價格、小尺寸的EE13型磁芯。
5)具有過熱保護、輸出短路保護及開環保護功能。
6)符合電磁兼容性國際標準CISPR22B/EN55022B。
1.2 2.5W恒壓/恒流式充電器模塊的電路設計
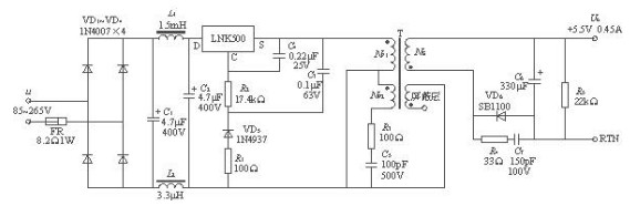
由LNK500構成2.5W恒壓/恒流式充電器模塊的內部電路如圖1所示。FR為可自恢復熔斷電阻器,它具有限流保護作用并能限制上電時的沖擊電流。由VD1~VD4構成橋式整流,由電感L1、L2和電容C1、C2組成低功耗π型濾波器,能濾除電磁干擾。L2可采用3.3μH的磁珠。在LNK500內部功率MOSFET導通時,輸出整流管VD6截止,此時電能就儲存在高頻變壓器中。當功率MOSFET關斷時,VD6導通,儲存在高頻變壓器中的能量就通過次級電路輸出。VD6采用1A/100V的肖特基二極管SB1100,R4和C7并聯在VD6兩端,能防止VD6在高頻開關狀態下產生自激振蕩。C6為輸出端濾波電容。R5為22kΩ的負載電阻。

圖1 2.5W恒壓/恒流式充電器模塊的內部電路
由R1、C3和VD5構成的RCD型箝位電路具有以下功能:
1)當功率MOSFET關斷時,對初級感應電壓進行箝位;
2)能簡化反饋電路的設計。
控制端的反饋電流由電阻R2來設定。剛啟動電源時由控制端電容C4給LNK500供電,C4還決定了自動重啟動頻率。
為了降低電磁干擾,高頻變壓器的初級設計了兩個繞組,分別為NP1及NP2。NP2被稱為“抵消繞組”(cancellation winding),它經過R3及C5接初級返回端,能降低初級電路中的電磁干擾。此外,在初、次級之間還需增加屏蔽層。
LNK500只適合在不連續模式下工作,其輸出功率由式(1)確定。
PO≈0.5ηLPIP2f(1)
式中:PO為輸出功率;
η為電源效率;
LP為高頻變壓器的初級電感;
IP為LNK500的峰值電流;
f為開關頻率。
不難看出,PO與LP成正比,IP2f的大小則受LNK500控制。
高頻變壓器采用EE13型磁芯,配8引腳的骨架。初級繞組NP1用φ0.13mm漆包線繞90匝,NP2用φ0.16mm漆包線繞22匝,次級繞組用兩股φ0.25mm的三重絕緣線繞5匝。在初、次級繞組之間用3股φ0.25mm漆包線繞5匝,作為屏蔽層。初級電感量LP=2.3mH(允許有±10%的誤差)。高頻變壓器的諧振頻率不低于300kHz。
2.5W恒壓/恒流式充電器的輸出特性如圖2所示。

圖2 2.5W充電器的恒壓/恒流輸出特性[page]
2 帶以太網接口的15WDC/DC電源變換器模塊
2.1 以太網電源的性能特點
以太網(EthernetNetwork)是目前最常用的一種局域網。以太網電源簡稱POE(Power Over Ethernet),它僅通過一根以太網電纜即可同時為用戶提供數據和供電電源,不需要再另外布線。以太網電源中的電源裝置簡稱為PD,它具有以下特點:
——能提供PD檢測與分類信號;
——能提供到DC/DC電源變換器的軟啟動接口;
——具有過電流保護、過電壓保護、過熱保護等功能。
根據POE規范,PD應具有以下3個基本功能:
1)能識別信號阻抗
當一個輸入電壓加到PD時,它必須在規定電壓范圍內呈現正確的識別信號阻抗。當某個以太網設備請求供電時,首先給以太網發出2.5~10V的電壓信號,有效的PD檢測到此電壓信號后,就將一個23.75~26.25kΩ的電阻置于供電回路上,電流會隨輸入電壓而變化;通過檢測該電流確認在以太網電纜終端有一個有效的以太網設備需要供電。如放置的電阻值在12~23.75kΩ或在26.25~45kΩ范圍內,則認為該以太網設備有效但不需要供電。其他范圍的電阻值則意味著所檢測到的以太網設備無效。
2)類型
PD有不同的類型,每種類型對應于一定的電流。例如,“0”類PD的電流為0.5~4mA。當PD檢測有效信號之后,就對PD進行分類。具體方法是將送到網絡鏈路上的電壓升高到15.5~20.5V,使PD獲得一個固定的電流,再根據電流范圍完成PD分類。
3)開關連接
連接以太網電源的開關主要有兩種,一種是雙極型晶體管開關,其電源效率較高,成本較低;另一種為MOSFET開關,其電源效率極高(可接近于100%)。
下面介紹一種帶以太網接口電路的同步整流式15WDC/DC電源變換器模塊,可廣泛用于網絡及通信設備中。
2.2 15W以太網電源模塊的電路設計
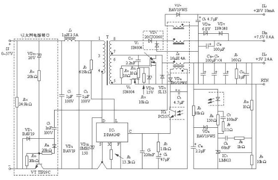
由雙極型開關管和DPA424P構成15WPOE模塊的內部電路如圖3所示。該電源由兩部分組成,即以太網接口電路(電路中用虛線框表示)和DC/DC電源變換器。模塊中包含POE識別信號阻抗(24.9kΩ,直流2.5~10V)、“0類”類型電路(0.5~4mA,直流15~20V)。采用雙極型晶體管開關或MOSFET開關時,POE接口的效率分別為η≥87%或η≥97%。

圖3 由雙極型開關管和DPA424P構成15WPOE模塊的內部電路
2.2.1 以太網電源接口電路的工作原理
該以太網電源接口電路的工作過程可分為三個階段:在第一階段,當輸入電壓加到PD時,它必須在直流2.5~10V的電壓范圍內呈現正確的識別信號阻抗,電阻R13(24.9kΩ)可提供這個阻抗;在第二階段,當直流輸入電壓為15~20V時,PD用一個規定的電流來識別裝置類型,例如“0類”電流范圍是0.5mA~4mA,這也由R13來完成;在第三階段,通過雙極型開關管(VT)將輸入電壓接到DC/DC電源變換器上,該電源變換器允許輸入超過30V(28V+UR14)的直流電壓。此時穩壓管VDZ1被反向擊穿,通過R14給VT提供基極電流。R15的作用是防止在其他條件下開啟電源。一旦開啟電源,輔助繞組輸出的高頻電壓信號就經過耦合電容C3、整流管VD2和限流電阻R16來提高VT的直流偏壓,使基極電流增大。在負半周時VD1導通,可確保加到基極上的偏壓總為正壓。
如圖4所示為使用MOSFET(V3)的開關電路。VDZ4及VDZ5分別采用28V及15V穩壓管。當輸入電壓超過28V時VDZ4被反向擊穿,使V3導通,將電源開啟。當輸入電壓超過43V時VDZ5也被反向擊穿,能限制V3的柵-源電壓,起到保護作用。R15能防止V3被誤導通。該以太網電源模塊的識別信號阻抗與輸入電壓的關系曲線如圖5所示,識別電壓范圍是2.5~10V。


2.2.2 15WDC/DC電源變換器的工作原理
DC/DC電源變換器的主要性能指標如下:
1)采用DPA424P型單片開關式穩壓器,構成正激、隔離式、3路輸出的DC/DC電源變換器模塊。直流輸入電壓范圍是36~75V,3路輸出分別為5V/2.4A、7.5V/0.4A和20V/10mA,總輸出功率為15.2W,開關頻率為400kHz;
2)多路輸出,穩壓性能好,在最壞的情況下,各路輸出的負載調整率指標見表1,
表1 各路輸出的負載調整率指標

3)采用電容耦合式同步整流技術,DC/DC電源變換器的效率高達88%;
4)能精確設定輸入線路的欠電壓、過電壓值;
5)具有輸出過載保護、開環保護和過熱保護功能。
圖3中,輸入端EMI濾波器由C1,L1和C2構成。R1為欠電壓值/過電壓值設定電阻,所設定的UUV=33.3V,UOV=86.0V。R1還能自動減小最大占空比,防止磁飽和。R2為極限電流設定電阻,取R2=13.3kΩ時,所設定的漏極極限電流ILIMIT′=0.57ILIMIT=0.57×2.50A=1.425A。穩壓管VDZ2可將漏極電壓箝位在安全范圍以內。V1的等效柵極電容能給高頻變壓器提供最佳復位。
該電源以5V輸出作為主輸出,其他兩路輸出都是在此基礎上獲得的。由C11,R11,R12和MOS場效應管V2及V1構成5V主輸出的電容耦合式同步整流器。穩壓管VDZ3起箝位作用。在沒有開關信號時,通過下拉電阻R13使V2關斷。儲能電感L2回掃繞組的電壓經過VD4和C9整流濾波后,獲得20V輸出。高頻變壓器次級繞組(8-5)的電壓經過VD3和C10整流濾波后獲得7.5V輸出。將6.8V穩壓管VDZ4和二極管VD7反極性串聯后作為7.5V輸出的負載電阻,以改善空載穩壓特性。空載時輸出電壓一旦超過7.5V,VDZ4就被反向擊穿,利用VDZ4和VD2上的壓降可將輸出電壓箝制在大約7.5V上。正常工作時,輔助繞組的輸出電壓經過VD6、C5整流濾波后給光耦合器PC357提供12~15V的偏壓。R5、VD8和C16組成軟啟動電路,能防止在啟動過程中輸出過沖。
該電源模塊的電源效率與輸入電壓的關系曲線如圖6所示。

2.2.3 電路設計要點
1)采用雙極型功率開關管(VT)
(1)選擇雙極型開關管VT,要能承受較高的電壓并提供足夠的電流,其電流放大系數要足夠高。
(2)選擇R14以提供足夠大的基極電流,確保能夠開啟DC/DC電源變換器。
(3)選擇R16(典型值為10~20Ω)以限制在開關過程中產生的尖峰電流。
(4)推薦采用Fairchild公司生產的TIP29C型雙極型中功率開關管,其主要參數如下:集電極—發射極擊穿電壓UU(BR)CEO=100V,基極最大允許電流IBM=0.4A,最大集電極電流ICM=1A,集電極最大功耗PCM=30W,hFE=75倍,fT=3.0MHz。
2)采用功率MOSFET(V3)
(1)選擇R14以限制穩壓管VDZ4和VDZ5的功耗。
(2)選擇R15以確保在輸入電壓低于28V時能關閉V3。
(3)選擇VDZ4的穩壓值以防止在輸入電壓低于28V時開啟V3。
(4)注意,R14及R15的電阻值還影響到VDZ4的損耗。
(5)選擇VDZ5的穩壓值以限制V3的最大柵-源電壓(典型值應為15V)。
(6)推薦采用Philips公司生產的IRF530N型N溝道功率MOSFET。其主要參數如下:漏-源極擊穿電壓U(BR)DS=100V,最大漏極功耗PDM=79W,漏-源通態電阻RDS(ON)=80mΩ,跨導gFS=11S,導通時間tON=36ns,關斷時間tOFF=12ns。
3 結語
特種集成開關電源的種類很多,還可以設計LED驅動電源、地面數字電視播放(DVB-T)電源及電源適配器等新產品;而LinkSwitch系列高效率恒壓/恒流式三端單片開關電源、LinkSwitch-TN系列及DPA-Switch系列單片開關電源的問世,為實現中、小功率特種開關電源的優化設計創造了有利條件。





