【導讀】應變片傳感器具有可靠、可重復性好等特性,并且非常精確,廣泛用于制造、工藝控制以及研究領域。它將應變轉換為電信號,用于壓力傳感、重量測量、力和扭矩測量,以及材料分析等。應變片是一個簡單的電阻,其阻值隨所粘合的材料應變而變化。本文介紹用于溫度補償的MAX1452傳感器信號調理器。MAX1452靈活的電橋激勵方法大大提高了用戶的設計自由度。本文主要關注帶有和不帶有電流放大的電壓驅動電路,也可以實現很多其他電橋驅動配置。其他設計考慮包括在控制環路上使用外部溫度傳感器,在環路中送入OUT信號,實現傳感器線性化調理(即,相對于測量參數的非線性)。
目前可以提供的應變片具有較寬的零應變電阻選擇范圍,可以選擇的傳感器材料和相關技術也非常廣泛,但在大量應用中主要采用了幾類數值(例如,120Ω和350Ω)。過去,標準值很容易實現與基本磁反射計的連接,這些反射計含有匹配輸入阻抗網絡,從而簡化了應變測量。
應變片的類型和組成
金屬應變片的生產采用了一定數量的合金,選擇較小的應變片和應變材料溫度系數差。鋼、不銹鋼和鋁成為主要的傳感器材料。也可以使用鈹銅、鑄鐵和鈦,“大部分”合金推動了溫度兼容應變片的大批量低成本生產。350Ω銅鎳合金應變片是最常用的。
厚膜和薄膜應變片具有可靠和易于生產的特性,適用于汽車行業,其生產一般采用陶瓷或者金屬基底,在表面沉積絕緣材料。通過汽相沉積工藝將應變片材料沉積在絕緣層的表面。采用激光汽化或者光掩模和化學刻蝕技術在材料上刻出傳感片和連接線。有時會加入保護絕緣層,以保護應變片和連接線。
應變片材料一般包括專用合金,以產生所需的應變片阻抗、阻抗壓力變化,以及(出于溫度穩定性)傳感器和基本金屬之間的最佳溫度系數匹配等。針對該技術開發了標稱3kΩ至30kΩ的應變片和電橋電阻,用于生產壓力和力傳感器。
電橋激勵技術
應變片、薄膜和厚膜應變片傳感器一般采用惠斯通電橋。惠斯通電橋將應變片應變產生的電阻轉換為差分電壓(圖1)。+Exc和-Exc終端加上激勵電壓后,+VOUT和-VOUT終端上出現與應變成正比的差分電壓。

圖1. 惠斯通電橋配置中連接的應變片
在半有源惠斯通電橋電路(圖2)中,電橋只有兩個元件是應變片,它們響應材料中的應變。這種配置的輸出信號(滿量程負載一般為1mV/V)是全有源電橋的一半。

圖2. 半有源惠斯通電橋配置中連接的應變片
另一種全有源電橋電路(圖3)采用了四片以上有源350Ω應變片。特征電橋電阻是350Ω,輸出靈敏度是2mV/V,應變片在較大范圍內采用了應變材料。

圖3. 一種16應變片惠斯通電橋配置
溫度對傳感器性能的影響
溫度導致零負載輸出電壓漂移(也稱為失調),在負載情況下使靈敏度出現變化(也定義為滿量程輸出電壓),對傳感器性能有不利的影響。傳感器生產商在電路中引入溫度敏感電阻,補償這些變化的一階影響,如圖1至圖3所示。
當溫度變化時,電阻RFSOTC和RFSOTC_SHUNT調制電橋激勵電壓。一般而言,RFSOTC材料有正溫度系數,電橋激勵電壓隨溫度升高而降低。隨著溫度的提高,傳感器輸出對負載越來越敏感。降低電橋激勵電壓能夠減小傳感器輸出,有效地抵消內在溫度效應。電阻RSHUNT對溫度或者應變不敏感,用于調整RFSOTC產生的TC補償量。0Ω的RSHUNT能夠抵消RFSOTC的所有影響,而無限大的值(開路)將使能RFSOTC的所有影響。該方法補償一階溫度靈敏度的效果非常好,但是不能解決更復雜的高階非線性效應。
通過在電橋的一臂上插入溫度敏感電阻來完成失調變化的溫度補償。這些電阻是圖1至圖3中所示的ROTC_POS和ROTC_NEG。分流電阻(ROTC_SHUNT)調整ROTC_POS或者ROTC_NEG引入的溫度影響量。使用ROTC_POS或者ROTC_NEG取決于失調是正溫度系數還是負溫度系數。
怎樣實現電流激勵驅動
由于電橋電阻隨負載變化,以及內置靈敏度補償網絡(圖2中顯示的RFSOTC和RFSOTC-SHUNT)中的電流過大或者電流反向等原因,使用電流來激勵電橋傳感器有很大的困難。
可以采用各種方法來解決這些問題,實現電流激勵驅動。一種簡單的方法是使用MAX1452,通過配置實現電壓驅動。該電路包括很少的外部元件,這些元件可滿足電壓激勵需要的大電流要求。MAX1452是全集成信號調理IC,完成傳感器激勵、信號濾波和放大、失調和靈敏度的溫度線性化等。
MAX1452主要設計用于壓力傳感中的硅片壓阻換能器(PRT)。它采用了4個16位Σ-Δ DAC (D-A轉換器)、溫度傳感器和溫度系數表來完成電橋傳感器的溫度補償和線性化(圖4)。在傳感單元和電壓輸出之間通過模擬信號通路來完成溫度補償和放大。該IC借助很少的外部電路就可以適應金屬片或者厚膜應變片,為惠斯通電橋提供電壓激勵以及更強的電流驅動能力。

圖4. MAX1452是電橋傳感器全集成信號調理IC
MAX1452包括PRT電流激勵電路(圖5)。電路包括一個電流鏡像(T1和T2),將小參考電流放大14倍,足以驅動2kΩ到5kΩ的PRT傳感器。在RISRC和RSTC上加電壓可以獲得參考電流。該電壓由運算放大器U1反饋環路中的16位精度滿量程輸出D/A轉換器(FSO DAC)設置。

圖5. PRT電橋激勵電路圖
FSO DAC采用了Σ-Δ體系結構,其數字輸入來自閃存中的溫度系數表。溫度每遞增1.5°C,每4ms向DAC提供唯一的16位系數。DAC輸出電壓驅動p溝道MOSFET T1的柵極,隨之向RISRC和RSTC驅動足夠的電流,產生等于FSO DAC電壓的電壓。通過T1的電流,由T2鏡像放大14倍,成為電橋驅動電流。
電阻RSTC使能傳感器激勵電流的一階調制,該電流是溫度的函數。對于硅片PRT換能器,當電流通過電橋時,從結果傳感器電橋電壓中獲得溫度。這類傳感器在電橋電阻和溫度之間具有很好的傳輸函數。通過電流激勵電橋,您可以調整結果電橋電壓,利用它對失調和靈敏度進行一階補償。這可以通過連接電橋電壓(引腳BDR)和滿量程輸出溫度補償DAC (FSOTC DAC)的參考輸入來實現。但是要記住,當使用金屬片或者厚膜應變片時,一般不適合采用電流激勵。
電壓驅動電路
MAX1452的內部75kΩ電阻可用作RISRC和RSTC,也可以通過開關SW1和SW2連接外部電阻,如圖5所示。通過ISRC引腳訪問運算放大器,實現電橋驅動的電壓反饋。圖6、圖7和圖8介紹了三種不同的電壓驅動電路。

圖6. 高阻抗傳感器電路圖,沒有使用外部器件

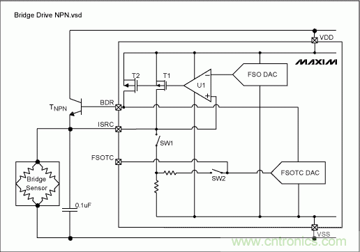
圖7. 具有npn晶體管的低阻抗傳感器電路圖

圖8. 使用外部RSUPP驅動的電路
對于2kΩ以上的高阻抗傳感器,圖6中的簡單電路為電橋提供了電壓驅動激勵。打開SW1和SW2禁止FSOTC DAC調制電路。連接引腳ISRC和BDR形成運算放大器反饋環路,從而獲得電橋激勵電壓反饋。通過向電橋源出電流,晶體管T1和T2 (并聯)提高了電橋電壓,使其等于FSO DAC電壓。
惠斯通電橋電路中連接的低阻抗(120Ω至2kΩ)應變片或者厚膜電阻不能直接由T2驅動。采用射極跟隨配置的外部npn晶體管可以解決這一問題(圖7)。流過npn晶體管的電流直接來自集電極VDD電源。驅動T1和T2,使其足以導通,打開npn晶體管,使運算放大器U1提高電橋電壓。為關閉環路,ISRC的電橋電壓被反饋至運算放大器。對電橋電壓進行穩壓,以匹配FSO DAC輸出電壓,在電橋上加入一個小的0.1µF電容,以保持穩定。
npn晶體管的基射極電壓(VBE)具有較大的溫度系數,通過U1的反饋來消除方程中該項的影響。低溫時,VBE較大,最大電橋電壓限制為:
VBRIDGEMAX = VDD - VT2SAT - VBE
與VBE溫度補償相似,控制反饋環路消除了方程中的TNPN增益溫度分量。
為低阻抗電橋提供足夠驅動電流的另一方法是在T2上并聯一個小的外部電阻(圖8中的RSUPP)。RSUPP保證了電橋電壓略小于所需的值(VDD = 5.0V為3.0V)。T2提供更多的電流,把電橋電壓提高到所需的值。由于T2處于OFF狀態時,T2提供最小的電流,因此,應針對最差情況的小電橋電壓來調整RSUPP。同樣,T2的最大電流能力(VBDR = 4.0V時2mA)決定了可用的最大電橋電壓調制。該電路可以用于具有靈敏度(TCS)相對較低溫度系數的電橋傳感器,它不需要較大的電橋電壓調制。
U1反饋消除了RSUPP溫度系數導致的靈敏度效應。設計電路時,為保證適當的驅動電流余量,應考慮RSUPP功率降額最大值和最小值。
總結
MAX1452靈活的電橋激勵方法大大提高了用戶的設計自由度。本文主要關注帶有和不帶有電流放大的電壓驅動電路,并介紹了其他電橋驅動配置。其他設計考慮包括在控制環路上使用外部溫度傳感器,在環路中送入OUT信號,實現傳感器線性化(即,相對于測量參數的非線性)等。
本文來源于Maxim。
推薦閱讀: