【導讀】大多數PFC轉換器都使用升壓拓撲,需要輸出電壓高于峰值線路電壓。那么如何以單級方式驅動帶功率因數校正的LED呢?本文將講解一種方案:SEPIC拓撲允許輸出電壓高于或低于輸入電壓。這有助于控制器直接調節LED燈串中的電流,無需二級功率級。
PFC-SEPICLED驅動器
PFC代表“功率因數校正”
SEPIC代表“單端初級電感轉換器”
當然,LED代表“發光二極管”
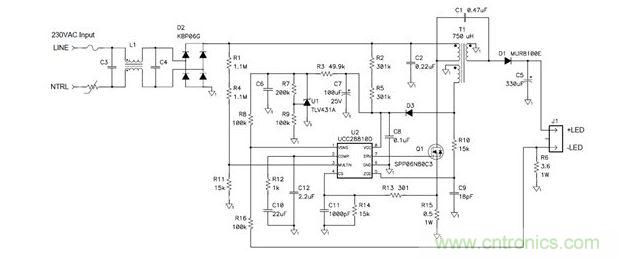
在一個轉換器中整合這三種特性,可為LED照明提供具有良好功率因數的高效率單級解決方案。圖1是PFC-SEPICLED驅動器的原理圖。

圖1.PFC-SEPIC轉換器可使用傳統PFC升壓控制器控制。
SEPIC的一個重要特征是缺少隔離功能。這樣該結構就只能用在不需要安全隔離的應用中。想一下完全密封的應用,用戶不能訪問通電部件,例如路燈和高頂棚燈。
大多數PFC轉換器都使用升壓拓撲,需要輸出電壓高于峰值線路電壓。SEPIC拓撲允許輸出電壓高于或低于輸入電壓。這有助于控制器直接調節LED燈串中的電流,無需二級功率級。
任何PFC升壓控制器都可用于驅動PFC-SEPIC功率級。這是因為電源開關位于低側,就像在升壓拓撲中一樣。
PFC升壓控制器強制開關中的峰值電流跟隨輸入電壓正弦波,因此可提供良好功率因數。與升壓拓撲不同,在耦合電感器SEPIC中,當開關關斷時沒有輸入電流流動。因此,功率因數沒有升壓拓撲中那么高。
然而,功率因數很容易保持在0.9以上,這對大多數照明應用來說已經足夠了。
圖2是線路電壓及電流以及電流諧波量的實例,其中諧波量保持在EN61000-3-2C類要求以下。

圖2.該拓撲不僅可提供良好功率因數,而且還符合EN61000-3-2C類標準。
使用該拓撲可實現極高的效率,因為:
1.使用單級實現PFC、功率轉換與穩壓,可消除有關雙重或三重轉換的不利因素;
2.SEPIC的鉗位電容器可收回耦合電感器中的泄漏能量,與反激拓撲相比,可輕松節省2%的能源或提高效率。



